德文教育集团旗下 - 厦门工学院
智能办公系统
统一身份认证平台
首页
学院概况
学院简介
学院领导
组织结构
专业介绍
师资队伍
基本情况
教师简介
辅导员简介
科学研究
科研动态
科研管理
科研成果
专业建设
教学管理
教学动态
教务通知
实践教学
实验室
实习实训
实习实训平台
创新创业
学科竞赛
科研平台
柔性制造重点实验室
学生工作
第二课堂
社区建设
评奖资助
就业工作
校友工作
党建工作
资源下载
教师相关
学生相关
您现在的位置:
首页
教学管理
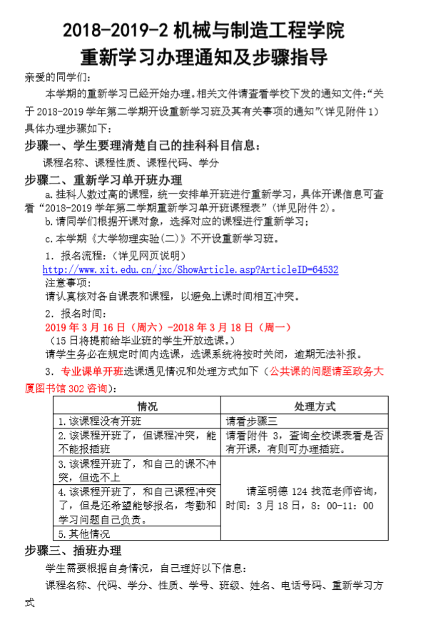
2018-2019-2机械与制造工程学院重新学习办理通知及步骤指导
作者:佚名 文章来源:本站原创 点击数:
2911
更新时间:2019/3/15 11:38:22
附件:
2018-2019-2机制学院重新学习办理所需文件
map