为了丰富我校学生的科研生活,拓宽学生国际前沿科研视野,我院推出世界名校在线科研项目。该项目由芝加哥大学、卡耐基梅隆大学、南加州大学、牛津大学、纽约大学等世界名校的知名教授带领学生进行研究型项目制的学习,给学生提供与知名大学教授进行学术交流的机会,满足学生的专业学习需求,最大限度丰富学生的学习科研体验。
【项目介绍】:
1. 项目内容:在线科研课程项目旨在丰富学生在专业领域的科研学习体验。通过互动式教学,不仅可以了解到学科前沿知识,还可以培养自身学术交流能力、学术论文写作等科研素养。同时,参加此项目的同学将拥有向不同高校及国家学生学习的机会。
2. 项目类型:本项目共有两种课程类型供同学们根据自身情况进行选择,分为博雅计划和青椒科研。博雅计划为海外名校导师任主导师带领学生进行研究型项目制学习,授课语言为英文;全球华人导师项目为国内985、211院校教授任主导师带领学生进行研究型项目制学习,授课语言为中文。
3. 项目概况:
4. 课程设置:
*费用包含论文辅导和发表指导,不包括论文版面费;退费政策详见项目组织方报名合同。
*开课日期依具体项目确定,论文投递需额外1-2个月时间。
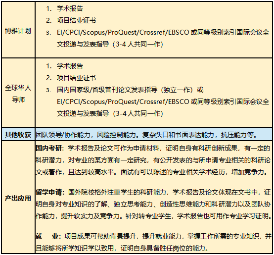
5. 项目收获:
6. 部分课题展示:(博雅计划-海外名校导师项目)
【申请条件】:
1.仅限我校全日制在校学生,学科背景、专业和年级不限。
2. 遵守我校和项目组对项目的相关管理规定和要求,遵纪守法,自觉维护国家形象和学校名誉。
【报名时间】:
2023年11月27日前
【报名方式】:请有意报名的同学完整填写附件1《厦门工学院学生出国(境)交流学习申请表》、附件2《家长知情同意书》,附交在校成绩单,英语水平证明复印件,将报名材料汇总交至国际教育学院112办公室刘老师。
【报名须知】:
1.请同学认真考虑后报名,原则上提交申请、经过遴选并获得资格后不得退出。
2.申请学生需关注电子邮箱内关于项目后续工作的通知,保持手机通讯畅通。
3.为培养学生独立自主学习和沟通能力,请申请学生本人进行咨询。
【咨询方式】:
地址:厦门工学院国际教育学院112办公室
电话:0592-6660018 18206096304 刘老师